Учебный проект Анализируем данные в электронных таблицах

Материал из Wiki Mininuniver
Перейти к навигацииПерейти к поиску
ОФОРМЛЕНИЕэл.jpg

Автор проекта

Шуршалова Елена

Предмет, класс

Информатика, 11 класс

Краткая аннотация проекта

Этот проект поможет понять, как с помощью электронных таблиц можно анализировать данные и принимать обоснованные решения в разных сферах жизни. В ходе работы школьники 11 классов научатся использовать Excel для организации информации, вычислений и визуализации данных, что поможет лучше понять свои успехи, расходы и выбрать направления для развития.

Вопросы, направляющие проект

Основополагающий вопрос

Как с помощью электронных таблиц можно эффективно анализировать данные для принятия обоснованных решений в разных сферах жизни?

Проблемные вопросы

📊 Как можно использовать электронные таблицы для анализа своей успеваемости?

📊 Как с помощью электронных таблиц можно понять, как расходуются деньги на карманные расходы или приобретения, и планировать бюджет на будущее?

📊 Как в электронных таблицах можно быстро определить лучшие направления для учёбы или карьерного роста на основе анализа информации из различных источников?

Учебные вопросы

1. Какие назначения у электронных таблиц Excel?

2. Какие существуют приемы редактирования электронных таблиц?

3. Как в электронных таблицах вычислять показатели (сумма, среднее, максимум, минимум) и для чего это нужно?

4. Что такое анализ данных?

5. Какие существуют принципы эффективного анализа данных?

6. Какие сферы применения анализа данных с помощью электронных таблиц можно выделить?

7. Какие программы или функции электронных таблиц помогают визуализировать данные?

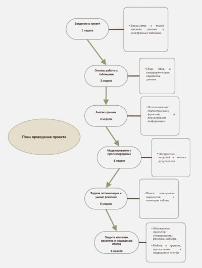
План проведения проекта

ПланШуршалова.jpg

План проведения проекта


Публикация преподавателя

ШуршаловаБуклет1.jpg ШуршаловаБуклет2.jpg

Презентация преподавателя для выявления представлений и интересов учащихся

Презентация преподавателя

Пример продукта проектной деятельности учащихся

Результаты примера обучающихся в проекте

УЧЕНИКИ

КАРЬЕРИСТЫ

Материалы по формирующему и итоговому оцениванию

Перед началом работы над проектом:

В процессе работы над проектом:

Критерии оценивания результатов проекта:

После завершения проекта:

Материалы по сопровождению и поддержке проектной деятельности

Шаблон:Вики-статья студента

Где составить интеллект карту?

Создание анкет, форм,таблиц, рисунков

Сервисы Веб 2.0

Учебник по вики

Создание таблиц

Сборник руководств по продуктам Microsoft Office

Руководство к Excel

Руководство к Power Point

Полезные ресурсы

Excel. Все уроки

Уроки Microsoft Excel

Как работать с формулами в Excel и решать нестандартные рабочие задачи в два клика

Проекты с аналогичной тематикой

Семенова Татьяна Игоревна Учебный проект Электронные таблицы помогают решать проблемы

Другие документы

Проекты группы ИТ-23