Учебный проект School life

Материал из Wiki Mininuniver
Перейти к навигацииПерейти к поиску


Автор проекта

Фролова Анастасия Игоревна

Предмет, класс

Английский язык, 6 класс

Краткая аннотация проекта

This project explores the daily experiences of students in school, focusing on how to make school life comfortable, productive, and safe for everyone. It addresses key challenges such as why some children dislike school and why many feel afraid to speak or ask questions in class. The study highlights the importance of a supportive and respectful environment to help students feel confident and engaged. It also covers common subjects studied, students’ daily routines, and essential school rules that promote discipline and safety. The goal is to propose practical ways to improve school life for all students.

Вопросы, направляющие проект

Основополагающий вопрос

How to make school life as comfortable, productive, and safe as possible for all students?

Проблемные вопросы

  1. Почему некоторые дети не любят ходить в школу? (Why do some children dislike going to school?)
  2. Почему некоторые школьники боятся говорить на уроках или задавать вопросы? (Why do some students feel afraid to speak or ask questions in class?)
  3. Как сделать школу местом, где всем ученикам будет удобно и безопасно? (How to make school a place where all students feel comfortable and safe)

Учебные вопросы

  1. Какие предметы изучают ученики в школе? (What subjects do students study at school?)
  2. Как ученики описывают свой распорядок дня в школе? (How do students describe their daily routine at school?)
  3. Какие правила должны соблюдать ученики в школе? (What are the rules students must follow at school?)

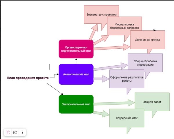
План проведения проекта

ментальная карта

План проекта "School life".png

Публикация преподавателя

Буклет Фролова Анастасия.png Буклет Фролова А..png

Презентация преподавателя для выявления представлений и интересов учащихся

стартовая презентация учителя

Пример продукта проектной деятельности учащихся

Результаты исследования обучающихся в проекте school life

Материалы по формирующему и итоговому оцениванию

Перед началом работы над проектом:

Входная диагностика для выявления первоначальных знаний учащихся

В процессе работы над проектом:

Журнал участников проекта

Индивидуальный дневник участника проекта

Отчет группы по продвижению в проекте

Самооценка совместной работы в группе

Критерии оценивания результатов проекта:

Критерии оценивания ментальной карты

Критерии оценивания вики-статьи

Критерии оценивания облака слов

После завершения проекта:

Итоговое тестирование

Материалы по сопровождению и поддержке проектной деятельности

Шаблон:Вики-статья студента

Вики учебник

Гугл формы

Полезные ресурсы

School issues

Education in Russia

Education in England

What subjects are taught from all over the world

What do students do at school

An important rules for students at school

Другие документы

Проекты группы МПИ-24-1