Результаты исследования группы Проектировщики в проекте Учитель - цифровая профессия/ИТ-24-1

Материал из Wiki Mininuniver
Перейти к навигацииПерейти к поиску

Авторы и участники проекта

  1. Виктория Миронова
  2. Карина Сковородская
  3. Екатерина Бубнова
  4. Саранчева Екатерина
  5. Александр Зотов
  6. Алексей Быков

Тема исследования группы

Формирование персональной цифровой образовательной среды педагога

Проблемный вопрос (вопрос для исследования)

Как построить персональную цифровую образовательную среду педагога?

Гипотеза исследования

Формирование персональной цифровой образовательной среды педагога, основанной на интеграции различных цифровых инструментов и методик, способствует повышению эффективности образовательного процесса, улучшению качества педагогической деятельности и усилению профессиональной мотивации учителей.

Цели исследования

Подобрать компоненты для персональной цифровой образовательной среды педагога.


Результаты проведённого исследования

Ведение:

В условиях современного образовательного процесса, активно подвергающегося влиянию цифровых технологий, формирование персональной цифровой образовательной среды (ПЦОС) педагога становится ключевым аспектом его профессиональной деятельности. ПЦОС включает в себя разнообразные цифровые инструменты, ресурсы и подходы, которые помогают педагогам повысить качество обучения и эффективно взаимодействовать с учениками.

1. Мы изучили разнообразные инструменты для создания ПЦОС педагога, которые могут помочь создать собственную образовательную среду. Это были образовательные платформы, онлайн-курсы, сервисы визуализации и т.д. Мы создали ленту времени «История Электронного обучения» на сайте [1]. Лента времени позволила систематизировать и визуализировать основные события события в развитии электронного обучения.

Screenshot 26.png

2. В числе поставленных задач был совместный подбор нормативных документов, регулирующих цифровизацию российского образования. В процессе работы мы определили, какие из них устанавливают ключевые стратегические направления развития цифровых технологий в данной сфере. Были проанализированы цели, задачи и мероприятия, направленные на повышение качества образования посредством цифровых инструментов. Указанные нормативные акты формируют правовую основу для интеграции цифровых технологий в образовательный процесс. Они регламентируют: порядок применения цифровых инструментов в учебной деятельности, требования к защите данных и электронной безопасности, организацию работы образовательных учреждений в контексте цифровизации. Кроме того, документы определяют: процедуру внедрения цифровых технологий, обучение педагогического состава, закупку оборудования и программного обеспечения, механизмы контроля и мониторинга цифровой трансформации. Отдельное внимание уделяется:критериям оценки эффективности использования цифровых технологий, требованиям к отчетности и анализу достигнутых результатов. Таким образом, систематизация нормативной базы по цифровизации образования позволяет обеспечить правовую основу для соответствующих проектов, их соответствие законодательству и стратегическим ориентирам развития отрасли. Нами был подготовлен документ с совместно отредактированными нормативными актами.

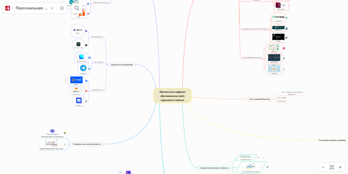
3. Персональная цифровая образовательная среда (ПЦОС) для современного педагога представляет собой комплекс инструментов и ресурсов, которые помогают осуществлять процесс обучения и воспитания с учетом индивидуальных потребностей и особенностей учащихся. Для того чтобы нагляднее показать из чего может состоять ПЦОС современного педагога мы создали ментальную карту, воспользовавшись сайтом [2].

Ментальная карта для проекта.png

4. Наконец, мы разработали 6 заданий по технологии и информатике с использованием цифровых инструментов.

Интерактивная игра по предмету Технология. Ученикам необходимо ознакомится с материалом урока и пройти интерактивную игру на поиск подходящей пары. Найди здоровые продукты.png

Тест по предмету Технология. Для того, чтобы его пройти нужно сначала изучить материал урока.

Тест технология.png

Кроссворд по предмету Информатика. Для решения кроссворда необходимо сначала ознакомиться с темой основные компоненты компьютера и их функции. Кроссворд инф.png

Интерактивное задание по предмету Информатика. Ученикам необходимо познакомиться с уроком «Устройства ввода» и выполнить задание на соответствие. Соответствие инф.png

Тест по теме: "Компьютерные комплектующие"

Тест-комп.png

Задачи по теме «Компьютерные комплектующие»

Комп коплкт.png

Вывод

В ходе работы мы создали ленту времени «История Электронного обучения», наглядно демонстрирующую появление новой формы обучения и расширение доступности образования благодаря технологиям. На основе анализа нормативных документов определено стратегическое направление цифровизации российского образования. С помощью ментальной карты представлена визуализация ПЦОС современного педагога. Нами были разработаны 6 заданий, использующих цифровые инструменты, для освоения платформ и сервисов, что позволит активно применять их в образовательном процессе и развивать соответствующие навыки. Внедрение персональной цифровой среды способствует персонализации обучения, адаптации к индивидуальным потребностям учащихся, повышению эффективности усвоения материала и мотивации, что в целом значительно улучшает качество образования и результаты обучения.

Полезные ресурсы

Источники информации

Методические рекомендации по формированию цифровой образовательной среды в общеобразовательной организации (2019)

Проектирование персональной цифровой образовательной среды для профессионального развития педагога (2020 год)


Платформы с образовательным контентом и инструментами

ИнтернетУрок

Stepik

Дневник.ру

Эквио

РЭШ


Коммуникация и взаимодействие

Сферум

ВКонтакте (VK Мессенджер)

Telegram


Облачные хранилища и почта

Яндекс Облако (Диск)

Яндекс Почта

Google Диск

Облако Mail.ru


Создание ментальных карт и интеллект-карт

MindMeister

Coggle

Mindomo

Другие документы

1. Федеральный закон № 273‑ФЗ «Об образовании в Российской Федерации» от 29.12.2012 (с изменениями 2021‑2025 гг.)

2. Распоряжение Правительства РФ от 02.12.2021 № 3427‑р «Об утверждении стратегического направления в области цифровой трансформации образования»