Информационная культура/МФ-16: различия между версиями
НСС (обсуждение | вклад) |
НСС (обсуждение | вклад) |
||
| Строка 77: | Строка 77: | ||
frame: [[Файл:MxgESr6ksCw.jpg|centre|thumb|frame]] | frame: [[Файл:MxgESr6ksCw.jpg|centre|thumb|frame]] | ||
MxgESr6ksCw.jpg | MxgESr6ksCw.jpg | ||
| + | |||
| + | == ''Ментальная карта'' == | ||
| + | frame: [[Файл:Безымянный.png|centre|thumb|frame]] | ||
| + | |||
| + | |||
==Вывод== | ==Вывод== | ||
Версия 17:07, 30 октября 2016
"Культура есть память. Поэтому она связана с историей,
всегда подразумевает непрерывность нравственной, интеллектуальной, духовной жизни
человека, общества и человечества." Ю. М. Лотман
frame:
Содержание
- 1 Авторы и участники проекта
- 2 Тема исследования группы
- 3 Проблемный вопрос (вопрос для исследования)
- 4 Гипотеза исследования
- 5 Цели исследования
- 6 Результаты проведённого исследования
- 7 Понятие "информационная культура"
- 8 Информационные кризисы
- 9 Критерии информационной культуры человека
- 10 Уровни реализации информационной культуры
- 11 Карта знаний «Информационная культура»
- 12 Ментальная карта
- 13 Вывод
- 14 Полезные ресурсы
- 15 Другие документы
Авторы и участники проекта
- Топорова Надежда
- Красильникова Светлана
- Грачева Александра
Тема исследования группы
"Информационная культура"
Проблемный вопрос (вопрос для исследования)
Что такое «информационная культура» и как она соотносится с общечеловеческой культурой?
Гипотеза исследования
Информационная культура студентов – будущих педагогов характеризуется, с одной стороны, выраженной потребностью в информации, охватывающей широкий круг профессионально значимых проблем и вопросов, а, с другой стороны – низким уровнем практических умений самостоятельного поиска, восприятия и переработки информации для решения профессионально-значимых задач.
Цели исследования
Выяснить, что такое «информационная культура»; Рассмотреть уровни реализации информационной культуры; определить уровень информационной культуры одногруппников; сформулировать рекомендации по его повышению
Результаты проведённого исследования
Понятие "информационная культура"
Понятие "информационная культура" характеризует одну из граней культуры, связанную с информационным аспектом жизни людей.В настоящее время существует множество определений информационной культуры. Рассмотрим некоторые из них. В широком смысле под информационной культурой понимают совокупность принципов и реальных механизмов, обеспечивающих позитивное взаимодействие этнических и национальных культур, их соединение в общий опыт человечества.В узком смысле - оптимальные способы обращения со знаками, данными, информацией и представление их заинтересованному потребителю для решения теоретических и практических задач;
Информационные кризисы
Информационную культуру человечества в разное время потрясали информационные кризисы. Один из наиболее значительных количественных информационных кризисов привел к появлению письменности. Устные методики сохранения знания не обеспечивали полной сохранности растущих объемов информации и фиксации информации на материальном носителе, что породило новый период информационной культуры - документный. В ее состав вошла культура общения с документами: извлечения фиксированного знания, кодирования и фиксации информации; документографического поиска. Оперирование информацией стало легче, претерпел изменения образ мышления, но устные формы информационной культуры не только не утратили своего значения, но и обогатились системой взаимосвязей с письменными.
Критерии информационной культуры человека
• умение адекватно формулировать свою потребность в информации;
• эффективно осуществлять поиск нужной информации во всей совокупности информационных ресурсов;
• перерабатывать информацию и создавать качественно новую;
• вести индивидуальные информационно-поисковые системы;
• адекватно отбирать и оценивать информацию;
• способность к информационному общению и компьютерную грамотность.
Уровни реализации информационной культуры
1. когнитивный уровень - знания и умения;
2. эмоционально-ценностный - установки, оценки, отношения;
3. поведенческий - реальное и потенциальное поведение.
| Когнитивный уровень
(знания, умения) |
Эмоционально-ценностный уровень
(установки, оценки, отношения) |
Поведенческий уровень
(реальное и потенциальное поведение) |
|---|---|---|
| Интернет-грамотность
Навыки обращения с информацией: умение организовать поиск необходимой информации; умение работать с отобранной информацией: структурировать, систематизировать, обобщать, представлять в виде, понятном другим людям; умение общаться с другими людьми с помощью современных средств информатики. |
Содержание информационных потребностей и интересов.
Мотивы обращения к различным источникам информации и связанные с этим ожидания. Предпочтительность каналов получения необходимой информации. Cтепень удовлетворения информационных потребностей, самооценка информационной компетентности. Отношение к девиантному поведению в Интернет. |
Способы поиска и каналы получения необходимой информации.
Интенсивность обращения к различным источникам информации и их характеристика. Применение полученной информации в различных сферах своей деятельности. Способы распространения новой информации. Степень включенности в Интернет-сообщество. Формы деятельности в Интернет. |
Карта знаний «Информационная культура»
frame:
MxgESr6ksCw.jpg
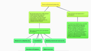
Ментальная карта
frame: