Участник:ChesnokovIvan
Чесноков Иван Денисович, родился 17 июня 2006 года в городе Тольятти. На данный момент проживаю в городе Нижний Новгород. Учусь в Мининском университете по специальности Менеджмент и управление. Главное увлечение - хоккей. Играю на уровне Высшей и Молодежной хоккейных лиг за команду "Торпедо"
Лабораторная работа «Совместное создание и редактирование гипертекстов»
Технологии Веб2.0:
1. Wikipedia - Web 2.0 Статья на Википедии, которая дает общее представление о концепции Веб 2.0, его характеристиках и примерах https://ru.wikipedia.org/wiki/Web_2.0
2. O'Reilly Media - What Is Web 2.0 Статья от одного из основателей термина «Веб 2.0», Тим О'Рейли, где рассматриваются ключевые идеи и принципы этой технологии https://www.oreilly.com/pub/a/oreilly/tim/news/2005/09/30/what-is-web-20.html
3. TechCrunch - The Evolution of Web 2.0 Анализ развития технологий Веб 2.0 и их влияние на интернет-среду, представленный в одном из популярных технологических изданий https://techcrunch.com/2006/09/24/the-evolution-of-web-20/
4. Хабр Технологический ресурс и сообщество, где обсуждаются темы IT, программирования и технологий, включая Веб 2.0 и связанные с ним концепции https://habr.com/
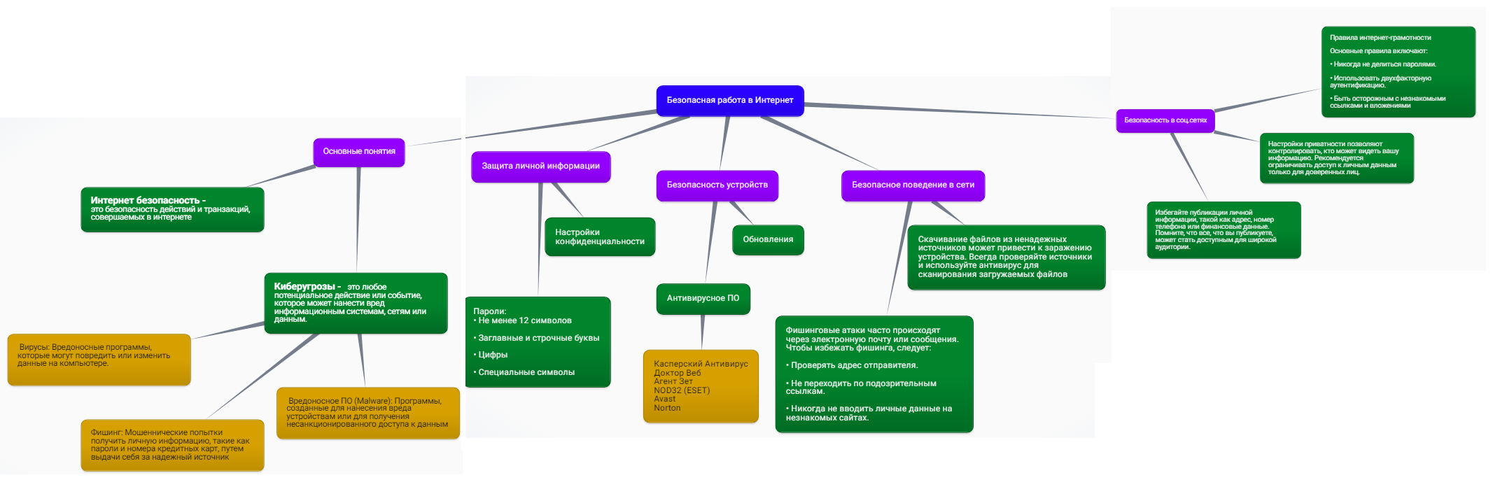
Лабораторная работа "Совместные on-line средства визуализации"
Сервисы Интернет https://docs.google.com/drawings/d/15Vvmh-3by_jPzkrQIZtReCMZcknJVLnl-3smFZTzbJI/edit?usp=sharing
