Команда "Вектор Победы"/Сетевой проект Поклонимся великим тем годам!

Материал из Wiki Mininuniver
Перейти к навигацииПерейти к поиску

Сетевой проект Поклонимся великим тем годам

Название команды

Вектор Победы

Эмблема

Эмблема Вектор Победы.jpeg

Девиз

"Наша энергия - в вечности, наш импульс - в правде!"

Состав команды

Руководитель: Бойко Анастасия Владимировна e-mail:bojckoanas@yandex.ru

Наша школа

МАОУ "Лицей №36"

Лицей36ДляПроекта.jpeg
Георгиевская лента.png

Подготовительный этап «Нет в России семьи такой…»

Сроки выполнения: 26.03-02.04.2025

Совместная презентация “Бессмертный полк”

Первый этап. «Ах война, что ж ты сделала подлая…»

Сроки выполнения: 03.04-08.04.2025

Лента времени Великая Отечественная Война

ВекторПобедыЛентаВремени.JPG


Инфографика "Штурм Берлина"

850px

Второй этап. «У мартеновских печей»

Сроки выполнения: 09.04-15.04.2025

Задание 1: На совместной карте отметили Нижегородскую ГРЭС им. А. В. Винтера

__NOTOC_

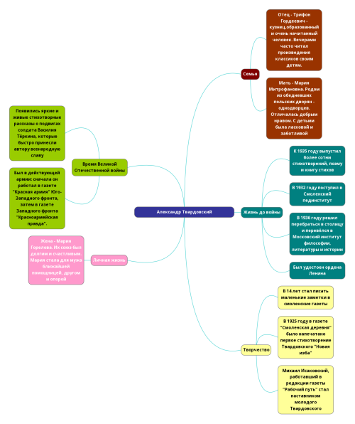
Третий этап «Я говорю с тобой под свист снарядов»

Сроки выполнения: 16.04-22.04.2025

Ментальная карта Вектор Победы.png

Заключительный этап «Помните! Через века, через года, — помните!»

Сроки выполнения: 23.04-30.04.2025