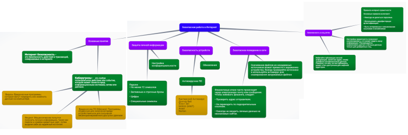
Файл:Безопасность в Интернет.png
Материал из Wiki Mininuniver
Версия от 10:13, 25 февраля 2025; ChesnokovIvan (обсуждение | вклад)
Размер при предпросмотре: 800 × 266 пикселей. Другие разрешения: 320 × 106 пикселей | 2133 × 709 пикселей.
Исходный файл (2133 × 709 пикселей, размер файла: 202 КБ, MIME-тип: image/png)
Безопасное поведение в Интернет
История файла
Нажмите на дату/время, чтобы просмотреть, как тогда выглядел файл.
| Дата/время | Миниатюра | Размеры | Участник | Примечание | |
|---|---|---|---|---|---|
| текущий | 10:13, 25 февраля 2025 | 2133 × 709 (202 КБ) | ChesnokovIvan (обсуждение | вклад) |
- Вы не можете перезаписать этот файл.
Использование файла
Следующая 1 страница использует данный файл: