Команда Мозговой штурм МОУ "Днестровская средняя школа №1 имени Б.С.Паламарчука" г. Днестровск/Сетевой проект Главная профессия на Земле!: различия между версиями
Материал из Wiki Mininuniver
Перейти к навигацииПерейти к поиску (→Третий этап «Должность, выше которой ничего не может быть под этим солнцем») |
(→Третий этап «Должность, выше которой ничего не может быть под этим солнцем») |
||
| Строка 55: | Строка 55: | ||
|} | |} | ||
[[Файл:Учит.jpg|600px|left|мини]] | [[Файл:Учит.jpg|600px|left|мини]] | ||
| − | [[Файл:1эссе.png|600px| | + | [[Файл:1эссе.png|600px|right|мини]] |
{| cellpadding="10" cellspacing="5" style="width: 100%; background-color: inherit; margin-left: auto; margin-right: auto" | {| cellpadding="10" cellspacing="5" style="width: 100%; background-color: inherit; margin-left: auto; margin-right: auto" | ||
| style="width: 60%; background-color: #ffa07a; border: 2px solid #7a378b; vertical-align: top; height: 60px;" |__NOTOC__ | | style="width: 60%; background-color: #ffa07a; border: 2px solid #7a378b; vertical-align: top; height: 60px;" |__NOTOC__ | ||
Версия 12:16, 31 октября 2025
Название команды: "Мозговой штурм"Эмблема |
Первый этап «Cамое высокое и самое необходимое из всех искусств»Сроки выполнения: 6 октября - 12 октября |
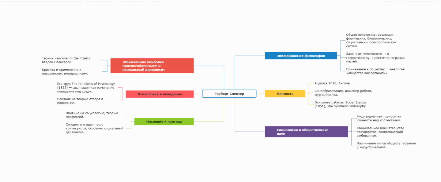
Г. Спенсер - английский философ и социолог
Второй этап «Не смейте забывать учителей!»Сроки выполнения: 13 октября - 19 октября |
Третий этап «Должность, выше которой ничего не может быть под этим солнцем»Сроки выполнения: 20 октября - 26 октября |
Заключительный этап «Если б не было учителя...»Сроки выполнения: 27 октября - 29 октября |

