Участник:Виктория Камшилина: различия между версиями
Материал из Wiki Mininuniver
Перейти к навигацииПерейти к поиску| Строка 23: | Строка 23: | ||
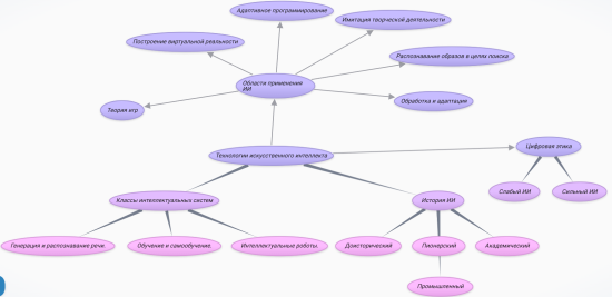
[[Изображение:Камшилина Виктория.png| 400px]] [[Изображение: Камшилина Виктория (2).png| 550px]] | [[Изображение:Камшилина Виктория.png| 400px]] [[Изображение: Камшилина Виктория (2).png| 550px]] | ||
| + | |||
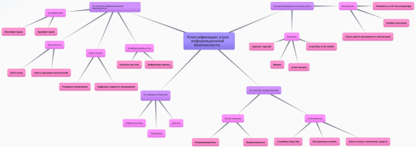
| + | [[Изображение: 2025-10-11 18-55-14.png| 600px]] | ||
Версия 19:04, 11 октября 2025
Фамилия: Камшилина
Имя: Виктория
Факультет: ФТ
Группа: МИ-25-1
«Ученые, внесшие вклад в развитие концепции информационного общества»