Участник:Малинова Мария Сергеевна: различия между версиями
Материал из Wiki Mininuniver
Перейти к навигацииПерейти к поиску| Строка 19: | Строка 19: | ||
[[Изображение: Облако Малинова.png | 400px]] | [[Изображение: Облако Малинова.png | 400px]] | ||
| + | |||
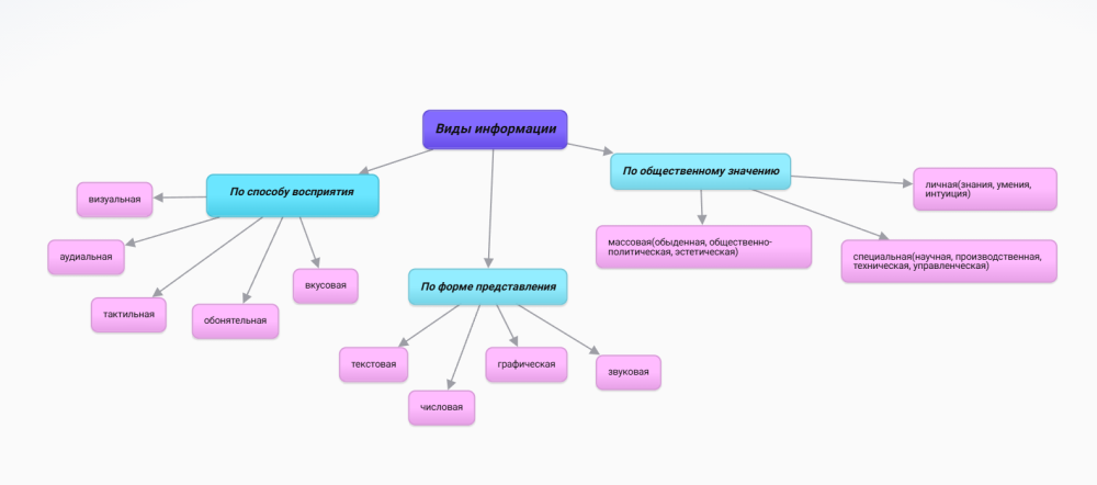
| + | [[Изображение: Кластер Малинова.png | 1000px ]] | ||
[[Категория: студент]] | [[Категория: студент]] | ||
Версия 12:54, 26 сентября 2025
Фамилия: Малинова
Имя: Мария
Факультет: ФТ
Группа: МИ-25-1
Наша совместная доска: Прыгунова, Малинова, Кайсина, Дегтев, Румянцева
Наша совместная анкета: Прыгунова, Малинова, Кайсина, Дегтев, Румянцева
Таблица "Характеристика информационных революций
Презентация "Ученые, внесшие вклад в развитие информационного общества"