Файл:Кластер по теме "Передача информации.png
Материал из Wiki Mininuniver
Версия от 21:46, 1 ноября 2025; Дарья Печинина (обсуждение | вклад)
Размер при предпросмотре: 800 × 422 пикселей. Другие разрешения: 320 × 169 пикселей | 1474 × 777 пикселей.
Исходный файл (1474 × 777 пикселей, размер файла: 335 КБ, MIME-тип: image/png)
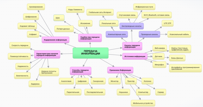
Данный кластер предоставляет полную картину темы "Передача информации. Его можно использовать для структурирования знаний и быстро повторить ключевые понятия/моменты.
История файла
Нажмите на дату/время, чтобы просмотреть, как тогда выглядел файл.
| Дата/время | Миниатюра | Размеры | Участник | Примечание | |
|---|---|---|---|---|---|
| текущий | 21:46, 1 ноября 2025 | 1474 × 777 (335 КБ) | Дарья Печинина (обсуждение | вклад) |
- Вы не можете перезаписать этот файл.
Использование файла
Нет страниц, использующих этот файл.